| штат: | |
|---|---|
| Количество: | |

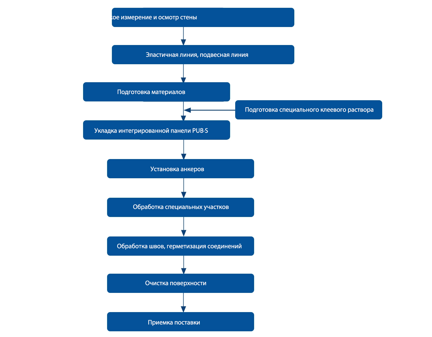
Строительство продукта
Принимает паб · Плата SI является основным материалом, и используется изоляция и украшение интегрированной платы одностороннего слоя поверхностного поверхности композитного тонкого камня.
Внешняя стена украшена каменной шторной стеной с высокими требованиями (замена каменной занавесной стены с сухой подвесной).
400x600 600x600
Толщина изоляции: 20-80
Толщина тонкой каменной плиты составляет 10-12, а спрос и спрос тонкого камня согласованы.
Натуральный гранитный декоративный слой, чтобы реализовать интеграцию теплоизоляции и украшения;
Никаких килевых вставки и привязки технологии строительства, исключая строительство рамки кила и дополнительного изоляционного слоя, и сокращение работы
период, снизить стоимость одним махом;
Использование тонкого гранитного декоративного слоя не только уменьшает несущую нагрузку наружной стенки, увеличивает коэффициент безопасности, но также экономит ресурсы;
В полной мере использовать пламенные характеристики класса полиуретана B1, принять запатентованную технологическую фабрику, а характеристики сжигания системы достигают уровня A (составной степени A);
Ареальная плотность продукта<35 кг/м, которая составляет только 1/2 от панели каменной навесной навесы на сухой каменной навесе; 60% зоны связывания может обеспечить более чем в 100 раз больше саморазвития прочности связывания, а вспомогательное якорное привязки может обеспечить более чем в 20 раз больше, чем саморазвитие дополнительной силы;
Рекомендуется создавать низкоэродные наружные стены, такие как подиумы.

Простые строительные операции
Процесс строительства вставки и привязки, одноразовый литья, через наполнение пены узла, устойчивая к погодным условиям обработку герметиков, образуя идеальную систему декорации наружной стенки.
Богатые декоративные эффекты
Согласно различным потребностям, выбирайте различные отдельные слои, чтобы создать различные стили оформления, что является первым выбором для высококачественной недвижимости.
Экономическая стоимость
Максимизируйте использование собственной производительности материала, удовлетворяет функциональные требования с наиболее экономичным потреблением сырья, значительно снижает стоимость сырья и затрат на строительство и значительно снижает стоимость по сравнению с традиционным энергетическим проектом украшения с тем же декоративным эффектом.


Строительство продукта
Принимает паб · Плата SI является основным материалом, и используется изоляция и украшение интегрированной платы одностороннего слоя поверхностного поверхности композитного тонкого камня.
Внешняя стена украшена каменной шторной стеной с высокими требованиями (замена каменной занавесной стены с сухой подвесной).
400x600 600x600
Толщина изоляции: 20-80
Толщина тонкой каменной плиты составляет 10-12, а спрос и спрос тонкого камня согласованы.
Натуральный гранитный декоративный слой, чтобы реализовать интеграцию теплоизоляции и украшения;
Никаких килевых вставки и привязки технологии строительства, исключая строительство рамки кила и дополнительного изоляционного слоя, и сокращение работы
период, снизить стоимость одним махом;
Использование тонкого гранитного декоративного слоя не только уменьшает несущую нагрузку наружной стенки, увеличивает коэффициент безопасности, но также экономит ресурсы;
В полной мере использовать пламенные характеристики класса полиуретана B1, принять запатентованную технологическую фабрику, а характеристики сжигания системы достигают уровня A (составной степени A);
Ареальная плотность продукта<35 кг/м, которая составляет только 1/2 от панели каменной навесной навесы на сухой каменной навесе; 60% зоны связывания может обеспечить более чем в 100 раз больше саморазвития прочности связывания, а вспомогательное якорное привязки может обеспечить более чем в 20 раз больше, чем саморазвитие дополнительной силы;
Рекомендуется создавать низкоэродные наружные стены, такие как подиумы.

Простые строительные операции
Процесс строительства вставки и привязки, одноразовый литья, через наполнение пены узла, устойчивая к погодным условиям обработку герметиков, образуя идеальную систему декорации наружной стенки.
Богатые декоративные эффекты
Согласно различным потребностям, выбирайте различные отдельные слои, чтобы создать различные стили оформления, что является первым выбором для высококачественной недвижимости.
Экономическая стоимость
Максимизируйте использование собственной производительности материала, удовлетворяет функциональные требования с наиболее экономичным потреблением сырья, значительно снижает стоимость сырья и затрат на строительство и значительно снижает стоимость по сравнению с традиционным энергетическим проектом украшения с тем же декоративным эффектом.
