| штат: | |
|---|---|
| Количество: | |

Строительство продукта
Принимая паб · Плата S-1 является основным материалом, а интегрированная плата изоляция и украшения с тонким керамическим поверхностным слоем составляют с одной стороны.
Внешняя стена украшена каменной шторной стеной с высокими требованиями (замена каменной занавесной стены с сухой подвесной).
400x600 600x600
Толщина изоляции: 20-80
Толщина тонкой керамической пластины составляет 5, и тип цвета должен быть согласован обеими сторонами.
Реализовать интеграцию теплоизоляции и украшения;
Никакой килевой вставки и привязки технологии строительства, исключая строительство киля и дополнительного изоляционного слоя, сокращая период строительства и снижая стоимость;
Использование тонкого керамического декоративного слоя не только уменьшает несущую нагрузку наружной стенки, увеличивает коэффициент безопасности, но также экономит ресурсы;
В полной мере использовать пламенные характеристики класса полиуретана B1, принять запатентованную технологическую фабрику, а характеристики сжигания системы достигают уровня A (составной класс AE);
Ареальная плотность продукта<35 кг/м, которая составляет только 1/2 от панели каменной навесной навесы на сухой каменной навесе; 60% зоны связывания может обеспечить более чем в 100 раз больше саморазвития прочности связывания, а вспомогательное якорное привязки может обеспечить более чем в 20 раз больше, чем саморазвитие дополнительной силы;
Рекомендуется создавать низкоэродные наружные стены, такие как подиумы.

Простые строительные операции
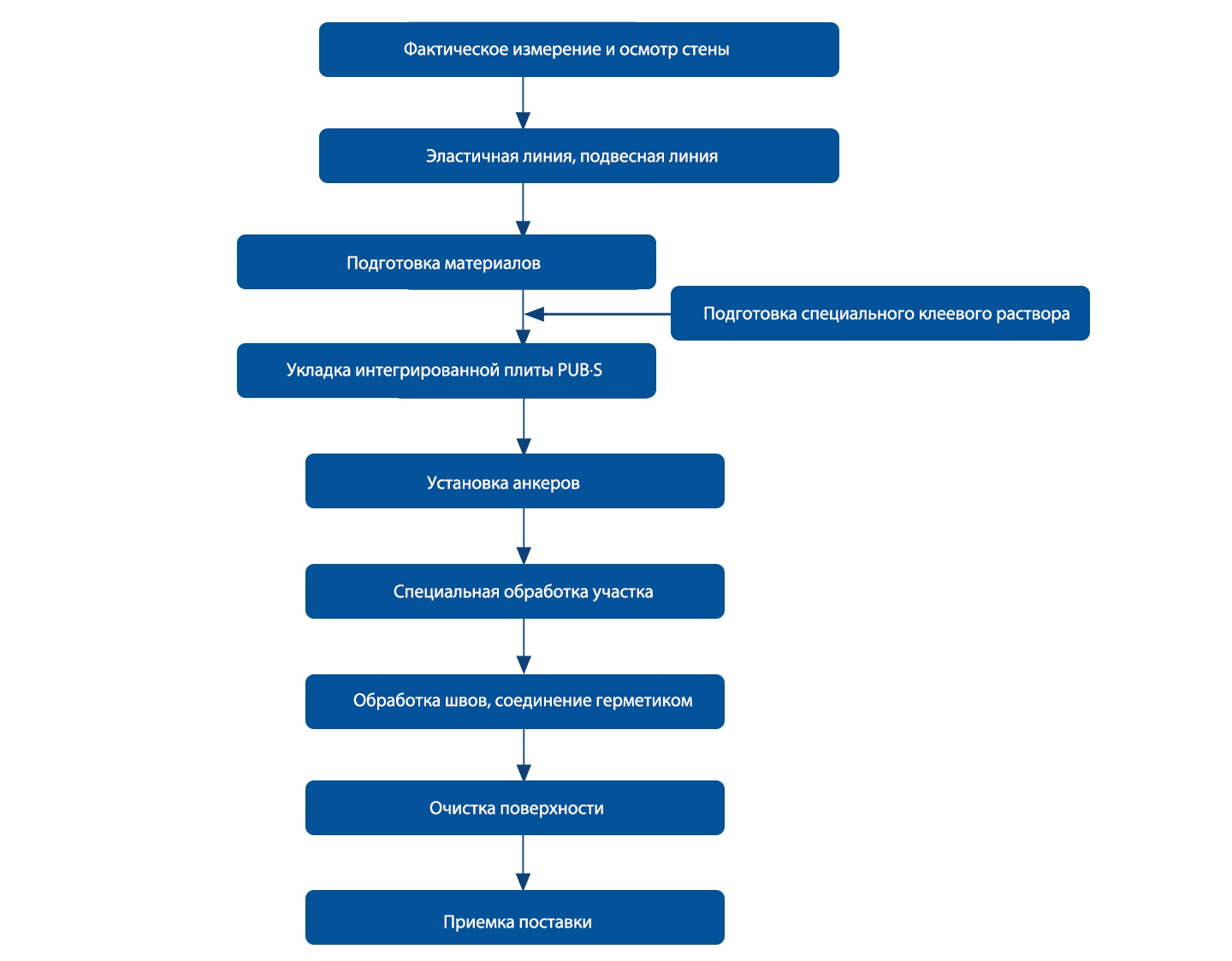
Процесс строительства вставки и привязки, одноразовый литья, через наполнение пены узла, устойчивая к погодным условиям обработку герметиков, образуя идеальную систему декорации наружной стенки.
Богатые декоративные эффекты
Согласно различным потребностям, выбирайте различные отдельные слои, чтобы создать различные стили оформления, что является первым выбором для высококачественной недвижимости.
Экономическая стоимость
В большей степени производительность самого материала используется для удовлетворения функциональных требований с более экономичным потреблением сырья, что значительно снижает стоимость сырья и затрат на строительство и значительно снижает стоимость по сравнению с традиционными проектами по экономии энергии с тем же декоративным эффектом.


Строительство продукта
Принимая паб · Плата S-1 является основным материалом, а интегрированная плата изоляция и украшения с тонким керамическим поверхностным слоем составляют с одной стороны.
Внешняя стена украшена каменной шторной стеной с высокими требованиями (замена каменной занавесной стены с сухой подвесной).
400x600 600x600
Толщина изоляции: 20-80
Толщина тонкой керамической пластины составляет 5, и тип цвета должен быть согласован обеими сторонами.
Реализовать интеграцию теплоизоляции и украшения;
Никакой килевой вставки и привязки технологии строительства, исключая строительство киля и дополнительного изоляционного слоя, сокращая период строительства и снижая стоимость;
Использование тонкого керамического декоративного слоя не только уменьшает несущую нагрузку наружной стенки, увеличивает коэффициент безопасности, но также экономит ресурсы;
В полной мере использовать пламенные характеристики класса полиуретана B1, принять запатентованную технологическую фабрику, а характеристики сжигания системы достигают уровня A (составной класс AE);
Ареальная плотность продукта<35 кг/м, которая составляет только 1/2 от панели каменной навесной навесы на сухой каменной навесе; 60% зоны связывания может обеспечить более чем в 100 раз больше саморазвития прочности связывания, а вспомогательное якорное привязки может обеспечить более чем в 20 раз больше, чем саморазвитие дополнительной силы;
Рекомендуется создавать низкоэродные наружные стены, такие как подиумы.

Простые строительные операции
Процесс строительства вставки и привязки, одноразовый литья, через наполнение пены узла, устойчивая к погодным условиям обработку герметиков, образуя идеальную систему декорации наружной стенки.
Богатые декоративные эффекты
Согласно различным потребностям, выбирайте различные отдельные слои, чтобы создать различные стили оформления, что является первым выбором для высококачественной недвижимости.
Экономическая стоимость
В большей степени производительность самого материала используется для удовлетворения функциональных требований с более экономичным потреблением сырья, что значительно снижает стоимость сырья и затрат на строительство и значительно снижает стоимость по сравнению с традиционными проектами по экономии энергии с тем же декоративным эффектом.
